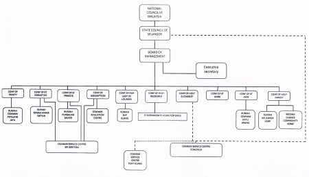
Organisation Chart

Home

 

Right click your cursor on image to new tab for a larger view.

SVP SC-org chart2014-15

Share this:

  • Share on X (Opens in new window) X
  • Share on Facebook (Opens in new window) Facebook
Like Loading...

Important Dates

SSVP Selangor Golden Jubilee LaunchSeptember 27, 2013
Mass at Holy Redeemer Church, Klang

Latest News

  • RPX goes Green
  • Conference of SFX, PJ sets up Mobile Food Bank
  • Conference of SFX, PJ responds to the pandemic
  • Deepavali treat
  • From United Kingdom to Malaysia

Search

OZANAM SERVICE CENTRE, SRI SENTOSA

Unit 3-10, Level 3, Times 89 Business Plaza, Jalan Sri Sentosa 8A, Taman Sri Sentosa, 58000 Kuala Lumpur
Tel/Fax: 03 – 7781 5124
Monday - Saturday :9.00am - 5.00pm

Archives

  • June 2021
  • November 2019
  • October 2019
  • September 2019
  • December 2018
  • May 2018
  • January 2018
  • December 2017
  • November 2017
  • July 2017
  • June 2017
  • July 2016
  • March 2016
  • February 2016
  • January 2016
  • November 2015
  • October 2015
  • May 2014
  • October 2013
  • September 2013
  • December 2012

Categories

Blog at WordPress.com.
  • Subscribe Subscribed
    • State Council of Selangor
    • Already have a WordPress.com account? Log in now.
    • State Council of Selangor
    • Subscribe Subscribed
    • Sign up
    • Log in
    • Copy shortlink
    • Report this content
    • View post in Reader
    • Manage subscriptions
    • Collapse this bar
 

Loading Comments...
 

    %d